

Poly (A) RNA-Seq is an advanced method for accurately measuring gene expression in biological samples under specific conditions. It enables the identification of novel transcripts, alternative splicing, and gene fusion events, providing a comprehensive view of the transcriptome.
Applications

Differential gene expression screening and functional analysis

Time-course analysis or concentration-gradient analysis

Investigation of upstream regulatory genes

Large-scale sample studies (e.g., cohort studies combined with machine learning)
Advantages

Library construction specific to the chain
The library retains directional mRNA information, enabling the acquisition of more accurate and comprehensive transcript data.

Extensive experience
Our clients have published over 1,000 transcriptome studies, including more than 200 publications with a high impact factor (IF>10).

Specialist team
Our team includes experienced professionals who provide support in experimental design and data interpretation.

Reliable and fast turnaround time
A dedicated project manager ensures delivery of results within 20 business days following sample quality verification.
Sample Requirements
Note: Sample quantities are provided for reference only. For detailed information, please contact us with your customized requirements.

Our Comprehensive Service
At LC Sciences, we offer a genome-wide microRNA expression profiling service utilizing a microarray detection system that was developed specifically for microRNA detection. Send us your total RNA sample and we’ll perform all the necessary functions from sample QC through data analysis. We can perform microarray analysis on a single sample to create a simple expression profile or we can hybridize two samples to the same microarray for “dual sample” analysis. This is very useful whenever comparison of two samples is needed such as wildtype vs. mutant or samples treated in two different ways.
Our “Total RNA to Data” comprehensive service includes: Sample QC, Sample Preparation and Labeling, microRNA Detection (hybridization to a µParaflo® microfluidics chip), Array Scan and Data Extraction, and Full Data Analysis.
In about 2-3 weeks you will receive: original and processed scan images, array layout and a list of sequences, raw and processed data, a list of differentially expressed transcripts (dual sample arrays only), and a summary of the results.
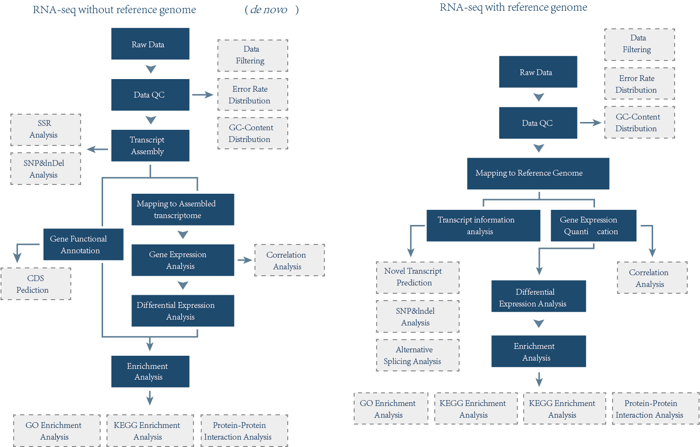
Bioinformatics Analysis Pipeline
DNA Sequencing
LC Sciences provides a variety of fast, comprehensive DNA sequencing solutions, including exome, whole-genome, whole-genome bisulfite, and reduced representation bisulfite sequencing.
Learn MoreMicrobial Sequencing
LC Sciences provides a fast, comprehensive microbial Sequencing solution including: 16S/18S/ITS Amplicon Sequencing, 5R 16S Amplicon Metagenomic Sequencing, Shotgun Metagenomic Sequencing.
Learn MoreRNA Sequencing
LC Sciences offers a range of rapid and comprehensive RNA sequencing solutions, including poly-A RNA, micro RNA, total RNA, circRNA, m6A RNA, and more.
Learn MoreEpigenomics
LC Sciences provides specialized epigenomics services, including Whole Genome Bisulfite Sequencing (comprehensive single-base resolution DNA methylation analysis), Reduced Representation Bisulfite Sequencing (targeted CpG-rich region study with lower cost), ATAC-seq (chromatin accessibility and regulatory element investigation), and CUT&Tag (high-resolution chromatin profiling for small/single-cell samples).
Learn MoreSingle Cell Sequencing
Learn MoreProteomics & Metabolomics
LC Sciences is focused on providing scientific researchers with more minute and precise protein expression-related services, including olink proteomics.
Learn MorePre-made Library Sequencing
Learn MoreAdditional Services
Our portfolio of additional services includes Bioinformatic Services, Oligomix, MicroRNA Profiling Microarray, DNA/RNA Aptamer Microarray, Epitope Mapping, and Kinase Profiling. These services are designed to support various aspects of molecular research and biomolecular analysis, providing comprehensive solutions tailored to your specific scientific needs.
Learn More

